深圳市欣荣环保科技有限公司欢迎您,公司电话(传真):15989338380
15989338380
首页
关于我们
业务体系
新闻资讯
项目业绩
联系我们
客户案例
CLIENT CASES
栏目导航
水土保持方案
环境技术与咨询
VOCS一企一策
突发环境应急预案
排污/排水许可证办理
环境影响批复
当前位置:
首页
>
项目业绩
>
咨询案例
>
突发环境应急预案
>
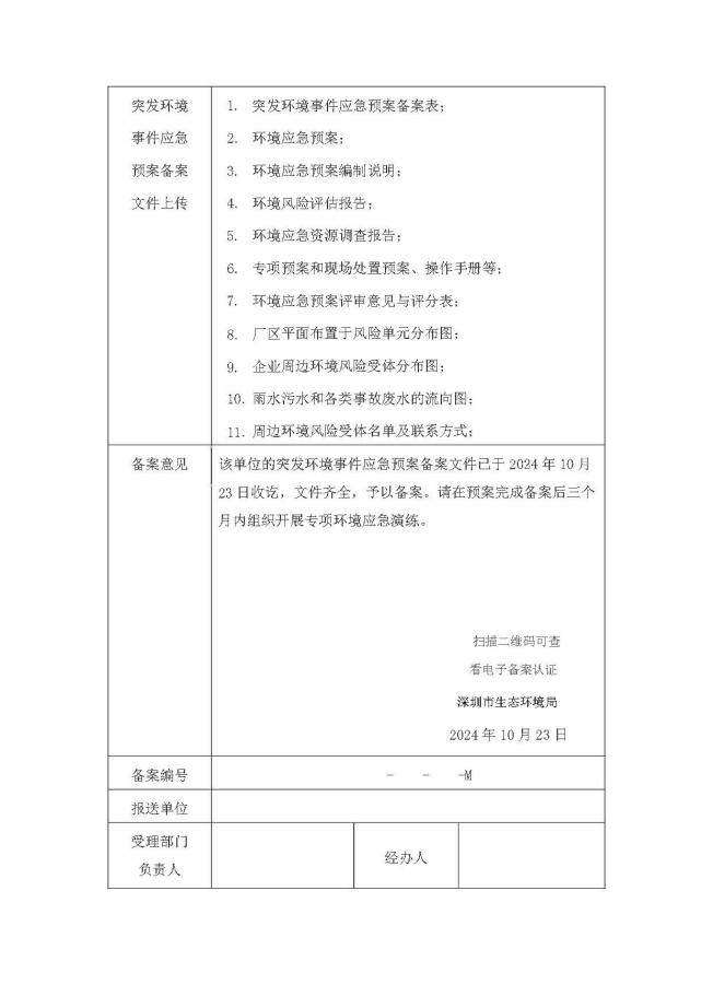
某金属制品公司应急预案备案表
发布时间:Mar 04, 2025 已有 人浏览
Copyright © 2017-2018 深圳市欣荣环保科技有限公司 版权所有
粤ICP备18072757号-1
技术支持:
海能科技
QQ在线咨询
15989338380
返回顶部